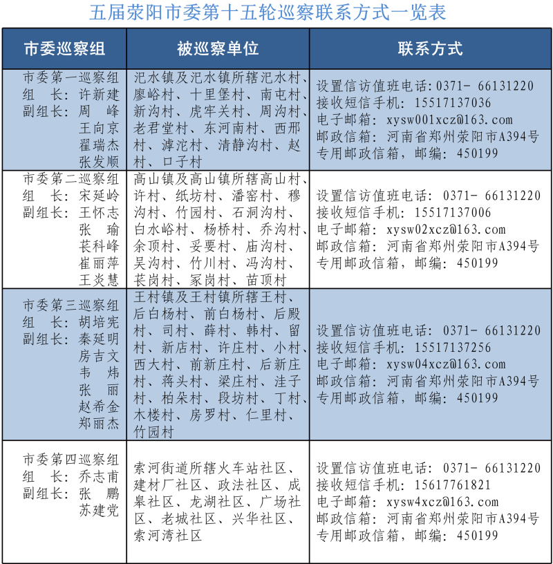
近日,荥阳市委4个巡察组,对汜水镇、高山镇、王村镇3个单位党组织开展常规巡察,对汜水镇、高山镇、王村镇、索河街道所辖66个村(社区)党组织开展延伸巡察,巡察时间为50天。
本轮巡察紧盯基层贯彻落实党的路线方针政策和党中央决策部署情况,聚焦落实党中央关于统筹疫情防控和经济社会发展情况,重点了解“三大攻坚战”落实情况、乡村战略落实情况、扫黑除恶和中央有关惠民利民政策的落实情况、中央关于意识形态有关部署落实情况。聚焦群众身边腐败问题和不正之风,重点发现在落实中央惠民政策、服务群众生产生活过程中以权谋私问题,在农村“三资”管理过程中的违规问题,损害党群干群关系的作风问题,民生领域和群众关心的突出问题。聚焦基层党组织软弱涣散、组织力欠缺问题,重点了解村级党组织落实党建主体责任、发挥政治功能情况,基层组织生活开展情况和基层党组织换届选举情况。
巡察期间,各巡察组均开通举报电话、电子邮箱、邮政信箱,并在被巡察单位机关设立联系信箱。巡察组受理信访举报的时间为工作日工作时间,巡察结束后上述举报反映方式将自行关闭。对于不属于巡察受理范围的信访问题,将按规定由被巡察单位和有关部门处理。

(荥阳市纪委监委 || 编辑 王照阳)