中原:群众身边不正之风和腐败问题专项巡察完成进驻
来源:郑州市纪委监委网站
时间:2024-06-05 16:15:58
字体大小:【
分享

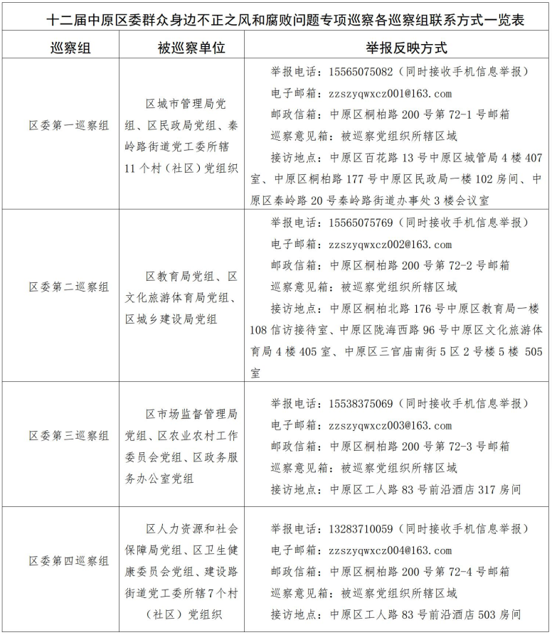
根据区委统一部署,近日,十二届中原区委群众身边不正之风和腐败问题专项巡察完成进驻工作,4个巡察组将对区教育局、区人力资源和社会保障局、区卫生健康委员会、区市场监督管理局、区农业农村工作委员会、区民政局、区城市管理局、区城乡建设局、区文化旅游体育局、区政务服务办公室以及建设路街道党工委所辖7个村(社区)党组织和秦岭路街道党工委所辖11个村(社区)党组织开展专项巡察。

本轮巡察全面贯彻习近平总书记和党中央、省市区委关于巡视巡察工作新部署新要求,深刻领会开展群众身边不正之风和腐败问题专项巡察的重要意义,坚定拥护“两个确立”、坚决做到“两个维护”。紧紧围绕“四个聚焦”开展巡察监督,坚持聚焦重点、靶向发力,结合群众身边不正之风和腐败问题集中整治“6+4”重点领域,瞄准民生“小切口”、紧盯民生“大难点”,紧盯关键少数,围绕被巡察单位职能责任、权力运行、整改责任落实等监督重点,深入查找政治偏差。

巡察期间,各巡察组分别设立举报电话、电子邮箱、邮政信箱、接访室等联系方式,主要受理反映被巡察党组织领导班子及其成员、下一级党组织主要负责人的来信来电来访,重点是关于违反党的政治纪律、组织纪律、廉洁纪律、群众纪律、工作纪律、生活纪律等方面的举报和反映。受理来电来访时间为工作日上午8:30—12:00,下午14:30—18:00。以上信访渠道从2024年5月27日开通,7月5日关闭。对不属于巡察受理范围的事项,按规定转交有关部门处理。同时,巡察期间,还可以通过手机扫描“郑在巡”二维码向巡察组反映问题和线索。

“郑在巡”二维码

【关闭窗口】 【打印此文】